This document outlines the onboarding process for new members, from form submission to successful payment capture and member code generation. It also details how errors are handled and what each system status means.

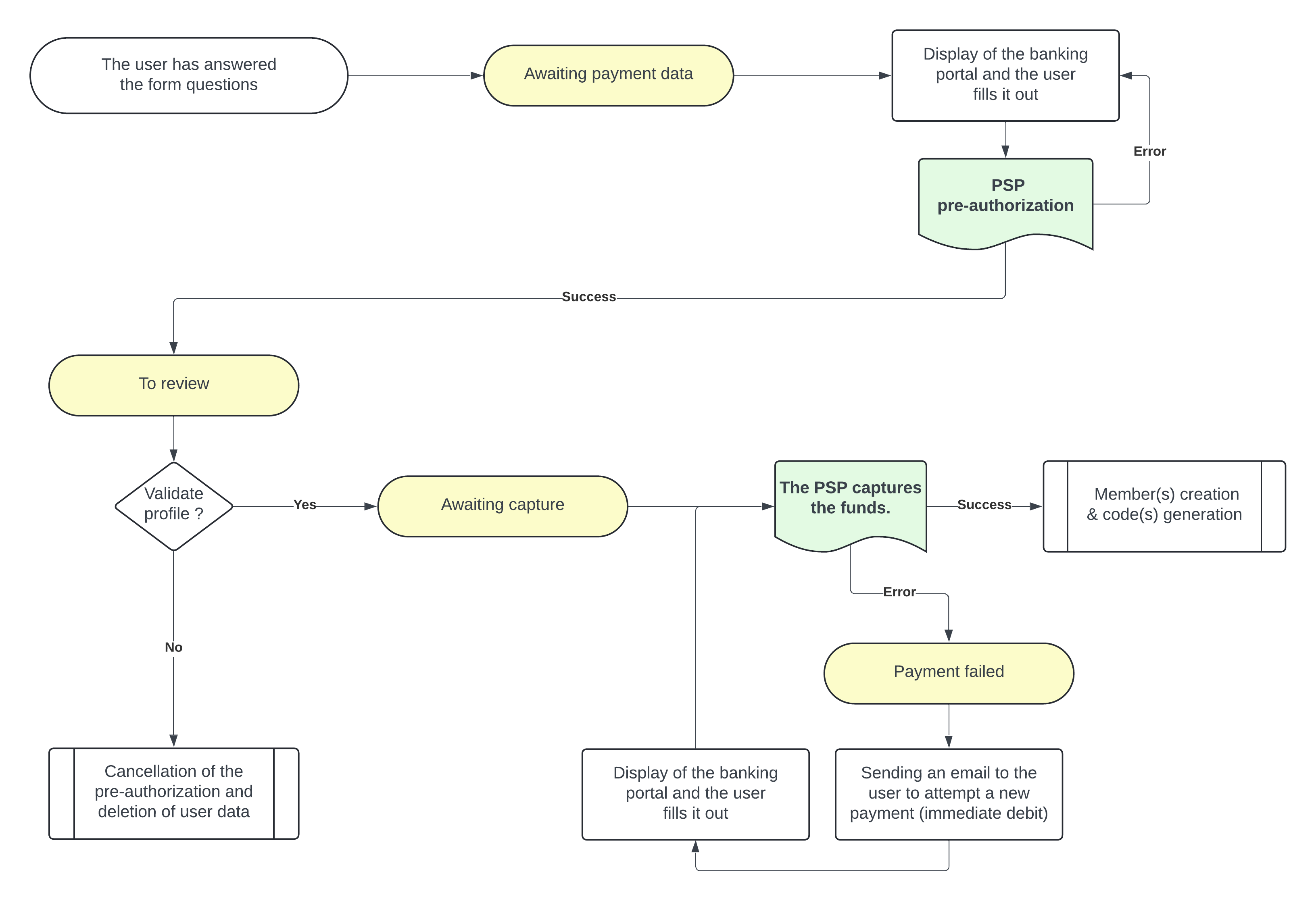
The process begins when the user completes the form questions. Once submitted, the system enters the status Awaiting payment data, meaning it is waiting for the user to proceed with the payment.
At this point, the banking portal is displayed to the user, who fills in the required payment information. This triggers a pre-authorization through the Payment Service Provider (PSP), which attempts to reserve the payment amount.
If the pre-authorization is successful, the process moves to To Review where the profile is examined. A decision is then made whether to validate the profile. If it is not validated, the pre-authorization is cancelled and the user data is deleted. If it is validated, the status becomes Awaiting capture, meaning the system is waiting to confirm and finalize the payment.
At this stage, the PSP captures the funds. If the capture is successful, the system proceeds to create the member(s) and generate the relevant code(s). This marks the completion of the process.
However, if the capture fails, the process moves to a Payment failed status. In this case, the user automatically receives an email notifying them that the payment attempt has failed. The email includes a link to return to the banking portal and provide a new payment method. Once the user fills out the form again and the funds are successfully captured, the process continues as expected.
Awaiting payment data | The user has submitted the form but hasn't provided payment details yet. |
To review | The pre-authorization was successful and the subscription waiting to be reviewed before moving forward. |
Awaiting capture | The subscription was validated and the system is now waiting the validation from the PSP (capture) to generate members and codes. |
Payment failed | The attempt to capture the funds did not succeed; the user must retry the payment. |